Hello everyone,
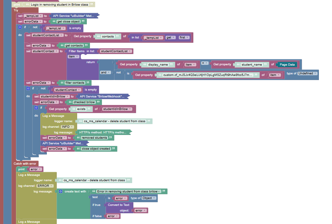
We are observing an issue where certain errors in our logs appear as empty objects ({} ), even though the related methods are wrapped in try-catch blocks.
Are some errors being filtered or not properly logged?
Here are some affected methods.
APP ID:4A47197B-AE30-FA84-FF56-0071F4010900
Please let me know if you need more information.
Thank you!
Hi @Francis_Bagas
We have created an internal ticket for further investigation, as we were unable to reproduce the issue outside of your code so far.
The problem is most likely related to the Filter Items in list block.
In the meantime, as a workaround to get a detailed error, you could try replacing that block with Custom Code.
Regards,
Viktor
1 Like
Thank you @Viktor_Mudrevsky.
Do we have logs that show which methods or handlers were triggered at a specific date and time? We have a handler that’s supposed to add an object to our database, but it didn’t, and we couldn’t find any errors in the logs.
@Francis_Bagas
We don’t have dedicated logs that track when specific handlers were triggered.
Open the log file for the date in question and search for logs related to the handler that should have fired. Keep in mind that timestamps in the logs may differ from the time shown for objects in your database — logs use UTC.
If you have access to Security → Audit Log, it’s worth checking there to see whether the handler might have been disabled by someone around that time.
Regards,
Viktor
1 Like
Hi @Francis_Bagas
When converting an Error to text it becomes an empty object
Instead of converting the entire error, you can use the following properties message and/or stack

Regards,
Vlad